全国咨询热线:
0871-63355782
详情介绍

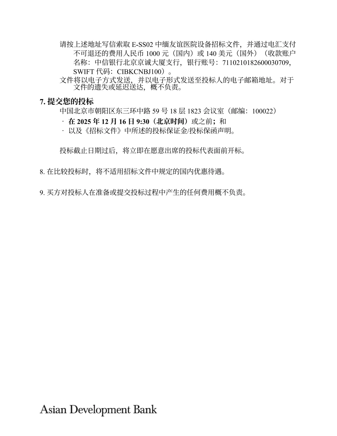
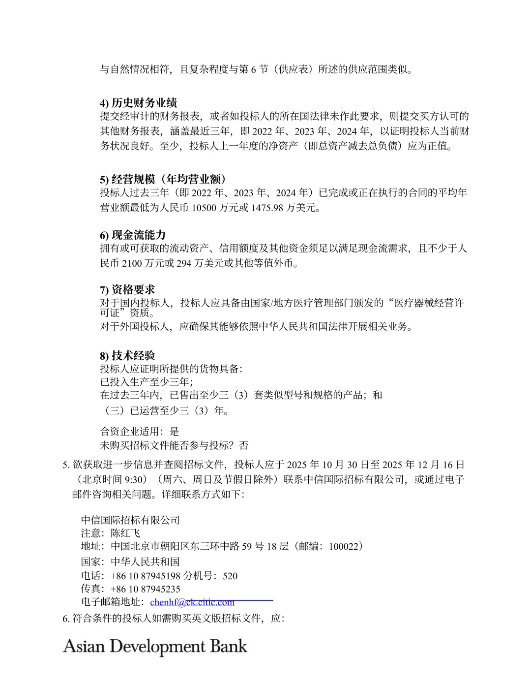
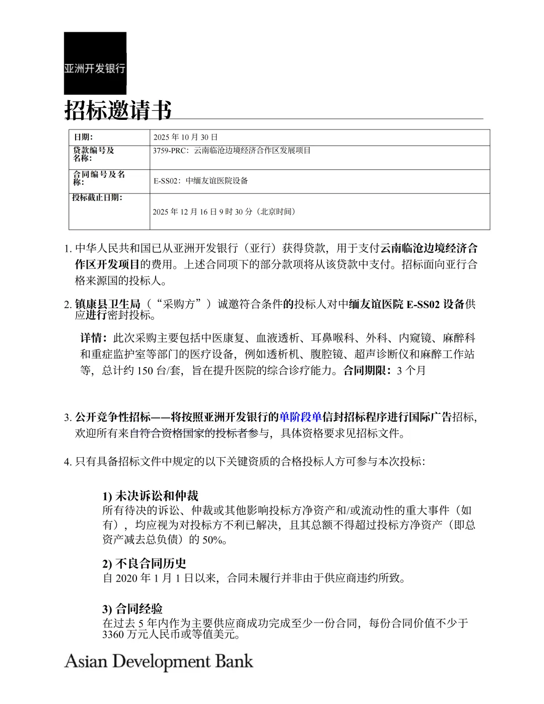
项目推介|云南临沧边境经济合作区发展项目

发表时间:2025-11-04 09:42

点击蓝字 关注我们

ZHONGDEGAOLU

图片


导语

优质项目推介

中德高路作为国际公共采购大数据平台西南区域服务中心,凭借“国际公共采购大数据平台”全球标准的数据体系与透明化服务能力,为云南本地需求与优质资源搭建了桥梁。

本期云南项目推介,依托临沧地处中缅边境的区位优势,为本地企业带来“近水楼台”的参与便利,通过精准筛选百万商机,既贴合云南数字化发展需求,更暗藏企业“出海练兵”的黄金机会!

图片



图片

云南临沧边境经济合作区发展项目

图片
图片
图片




END

中德高路科技(云南)股份有限公司是一家集投融资咨询及规划、设计、勘察、招投标采购、工程造价、监理、检测、运营维护咨询于一体的全过程服务企业,公路工程造价专业收入连续多年全国**,全过程工程咨询收入全国第八

图片

公司凭借20年项目数据积累,自主搭建工程造价大数据库,通过物联网、BIM、移动终端构建多源数据体系,实现工程量、材料价格等数据自动化采集、动态更新,为业务分析、智能决策提供支持。发布了首个公路造价信息数据集,并达成数据产品交易。是昆明、贵阳等多家数据交易所认证的数据提供商、服务商和贵阳数交所数据要素创新服务昆明中心,国际公共采购大数据平台西南区域服务中心。为企业提供数据要素市场化配置,数据治理、交易、应用、资产管理等全链条数据咨询服务。我们已经在乡村振兴、金融服务等领域举办了近100场全国性专题研讨会与行业主题沙龙,并出版相关书籍,推动行业交流与实践升级。


点击关注“中德高路”获取更多高质量行业信息


点击下方视频号,关注“中德高路



图片

联系人:皮介郑(总经理)185-6285-0969
            赵雅卿(总经理)138-8718-2513
公司座机:0871-63355782
联系邮箱:zdgl_jt@163.com
联系地址:云南省昆明市官渡区吴井路百富琪B座7楼709室

首页              集团概况             集团成员             业绩展示              新闻中心              教育培训              联系我们
扫描二维码关注我们